哆啦A梦的铜锣烧店物语汉化版是由开罗游戏与《哆啦A梦》联袂呈现的全新像素风格模拟经营游戏。目前,这款游戏已在海外发布。在游戏中,玩家将与哆啦A梦及大雄共同经营一家铜锣烧店铺。游戏支持中、英、韩、日、泰五种语言,并且众多出自藤子老师笔下的经典动漫角色也将现身其中。快来与你记忆中的卡通角色们一同创建一个超高人气的甜品店吧!
哆啦A梦的铜锣烧店物语布局图攻略(包含顾客、设施攻略)
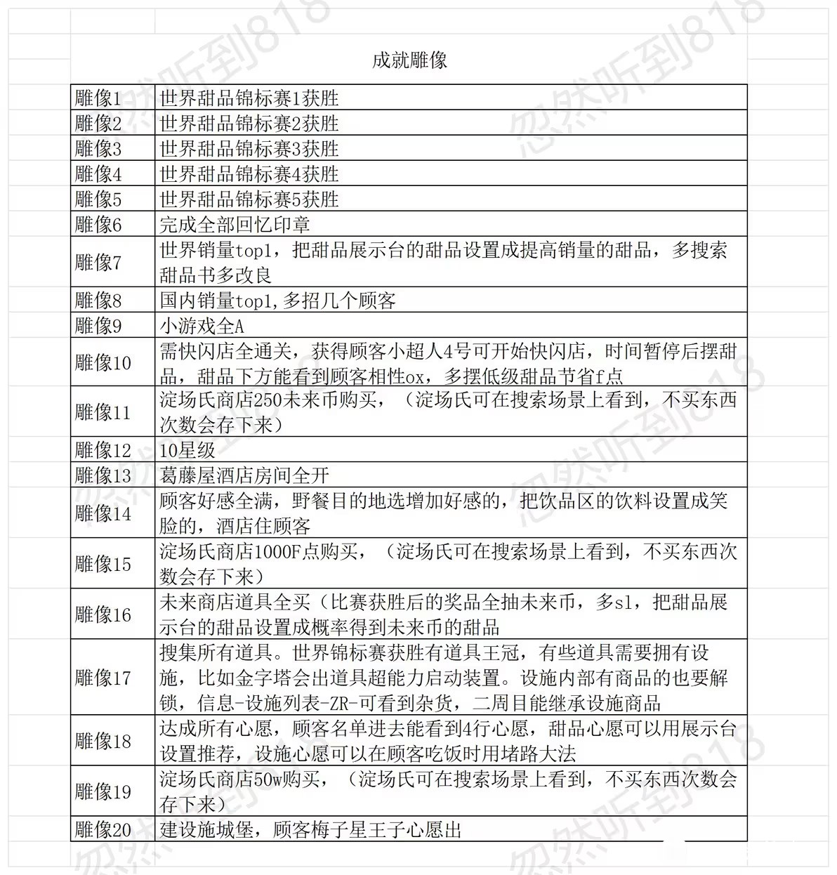
1.顾客
2.设施&雕像
3.布局图
图文布局
分块布局图
左
中
右
4.最后一次土地扩张/谜之石获取:
让别的店员去寻找食材,触发未出现的惊叹号事件,拿到谜之石并摆放。通过获得时间包袱皮来培养比助,集齐回忆六以解锁。
哆啦A梦的铜锣烧店物语菜谱攻略
先说探索地点能取得的材料吧!
附近的空地:白豆沙、黑芝麻、铜锣烧之书
带池塘的公园:鲜奶油、红糖、大福面皮(基底)、大福之书
学校后山:艾草、栗子
云端广场:樱花叶、黄油、糯米粉(基底)、糯米之书
沙漠宫殿:酱油、抹茶粉
多雾森林:红薯、淀粉糖浆、布丁粉(基底)、布丁之书
锡制玩具岛:黄豆粉、牛奶、羊羹之书
地下丛林:草莓、奶黄馅、团子粉(基底)、团子之书
机器人之城:豆子、毛豆、琼脂(基底)、琼脂之书
富矿星球:竹子、柏树叶、馒头粉(基底)、馒头之书
荒芜星球:巧克力、橘子、鲷鱼烧面皮(基底)、鲷鱼烧之书
隐藏在海底的城堡:蛋白霜、焙茶粉
远古大陆:牛皮糖、粗糖、蛋糕面团(基底)、蛋糕之书
浮梦奇境:奶油芝士、竹叶、最中皮(基底)、最中饼之书
随心所欲的梦之城堡:味噌、花生、冰淇淋粉(基底)、冰淇淋之书
侏罗纪草原:肉桂、核桃、刨冰(基底)、刨冰之书
无人小行星:蓝色粉末、炼乳
毛绒玩具城:铃铛、哆啦A梦的胡子
然后就是你们期待的菜谱了!
铜锣烧(14种)
铜锣烧-铜锣烧面皮+红豆沙
栗子铜锣烧-铜锣烧面皮+红豆沙+栗子
白豆沙铜锣烧-铜锣烧面皮+白豆沙
黑糖铜锣烧-铜锣烧面皮+红糖+红豆沙
五色豆铜锣烧-铜锣烧面皮+豆子
黄油红豆铜锣烧-铜锣烧面皮+黄油+红豆沙
鲜奶油铜锣烧-铜锣烧面皮+鲜奶油+红豆沙
抹茶铜锣烧-铜锣烧面皮+抹茶粉+红豆沙
生巧铜锣烧-铜锣烧面皮+巧克力
奶油芝士铜锣烧-铜锣烧面皮+奶油芝士+红豆沙
水果铜锣烧-铜锣烧面皮+草莓+鲜奶油
厚奶油铜锣烧-铜锣烧面皮+鲜奶油
香鱼烧-铜锣烧面皮+牛皮糖
哆啦A梦铜锣烧-铜锣烧面皮+铃铛+红豆沙
大福(9种)
生八桥饼-大福面皮+红豆沙+肉桂
生巧八桥饼-大福面皮+巧克力
日式核桃糕-大福面皮+核桃+淀粉糖浆
原味大福-大福面皮+红豆沙
咸味豆大福-大福面皮+红豆沙+豆子
草莓大福-大福面皮+红豆沙+草莓
橘子大福-大福面皮+白豆沙+橘子
鲜奶油大福-大福面皮+鲜奶油+红豆沙
奶油芝士大福-大福面皮+奶油芝士
糯米甜品(14种)
红豆年糕汤-糯米粉+红豆沙
安倍川麻薯-团子粉+黄豆粉+红糖
艾叶麻薯-糯米粉+艾草+红豆沙
樱饼-糯米粉+樱花叶+红豆沙
毛豆饼-糯米粉+毛豆
萩饼-糯米粉+红豆沙+黄豆粉
五平饼-糯米粉+味噌
柿种-糯米粉+酱油+花生
芝麻煎饼-糯米粉+黑芝麻
豆子烤年糕饼-糯米粉+豆子
雷门米饼-糯米粉+淀粉糖浆
柏饼-团子粉+柏树叶+红豆沙
蕨饼-糯米粉+黄豆粉
葛饼-糯米粉+黄豆粉+红糖
布丁(8种)
和三盆糖布丁-布丁粉+鲜奶油
抹茶牛奶布丁-布丁粉+抹茶粉+牛奶
焙茶布丁-布丁粉+焙茶粉
黑糖布丁-布丁粉+红糖
甜酱油布丁-布丁粉+酱油+淀粉糖浆
黄豆粉布丁-布丁粉+黄豆粉
红豆牛奶布丁-布丁粉+红豆沙+牛奶
黑芝麻布丁-布丁粉+黑芝麻
羊羹(9种)
白豆沙花式糕点-大福面皮+白豆沙+淀粉糖浆
水无月-团子粉+豆子
锦玉羹-琼脂+淀粉糖浆+蓝色粉末
栗子羊羹-琼脂+红豆沙+栗子
竹筒羊羹-琼脂+红豆沙+竹子
红薯羊羹-琼脂+红薯
水羊羹-琼脂+红糖
巧克力羊羹-琼脂+巧克力
柑橘羊羹-琼脂+白豆沙+橘子
团子(9种)
红豆沙团子-团子粉+红豆沙
粽子-团子粉+竹叶
日式酱油团子-团子粉+酱油+淀粉糖浆
日式三色团子-团子粉+艾草+草莓
艾草团子-团子粉+艾草+红豆沙
竹叶团子-团子粉+艾草+竹叶
烤团子-团子粉+酱油
黑芝麻团子-团子粉+黑芝麻
哆啦A梦团子-团子粉+哆啦A梦的胡子
馒头(11种)
葛樱饼-馒头粉+樱花叶+红豆沙
水馒头-馒头粉+红豆沙
烤日式馒头-馒头粉+味噌+淀粉糖浆
黑芝麻馒头-馒头粉+黑芝麻+白豆沙
人形烧-蛋糕面团+红豆沙
红糖馒头-馒头粉+红糖
奶香馒头-馒头粉+白豆沙+炼乳
栗子馒头-馒头粉+栗子
红薯馒头-团子粉+红薯+红豆沙
鬼馒头-馒头粉+红薯
日式奶黄包-馒头粉+奶黄馅
琼脂冻(8种)
琥珀糖-琼脂+粗糖+淀粉糖浆
日式海藻凉粉-琼脂+酱油
蜜豆冰粉-琼脂+豆子+红糖
奶油红豆沙-琼脂+牛奶+红豆沙
日式红豆沙凉粉-琼脂+牛皮糖+红豆沙
红豆小丸子-琼脂+草莓+抹茶粉
橘子牛奶冻-琼脂+牛奶+橘子
抹茶牛奶冻-琼脂+牛奶+抹茶粉
鲷鱼烧(8种)
烤红薯鲷鱼烧-鲷鱼烧面皮+红薯
天然鲷鱼烧-鲷鱼烧面皮+红豆沙
奶油卡仕达鲷鱼烧-鲷鱼烧面皮+奶黄馅
抹茶鲷鱼烧-鲷鱼烧面皮+抹茶粉
奶油芝士鲷鱼烧-鲷鱼烧面皮+奶油芝士
白豆沙鲷鱼烧-鲷鱼烧面皮+白豆沙
巧克力鲷鱼烧-鲷鱼烧面皮+巧克力
冰淇淋鲷鱼烧-鲷鱼烧面皮+草莓+鲜奶油
蛋糕(8种)
抹茶戚风蛋糕-蛋糕面团+蛋白霜+抹茶粉
焙茶戚风蛋糕-蛋糕面团+蛋白霜+焙茶粉
抹茶瑞士卷-蛋糕面团+鲜奶油+抹茶粉
黑芝麻瑞士卷-蛋糕面团+鲜奶油+黑芝麻
抹茶年轮蛋糕-蛋糕面团+黄油+抹茶粉
焙茶年轮蛋糕-蛋糕面团+黄油+焙茶粉
长崎蛋糕-蛋糕面团+淀粉糖浆+粗糖
日本板栗蒙布朗-蛋糕面团+蛋白霜+栗子
最中饼(8种)
速食红豆汤-最中皮+红豆沙+牛皮糖
核桃最中饼-最中皮+白豆沙+核桃
芝士黑豆最中饼-最中皮+奶油芝士+豆子
菊花最中饼-最中皮+红豆沙
花生最中饼-最中皮+花生
樱花最中饼-最中皮+樱花叶+白豆沙
栗子最中饼-最中皮+栗子+白豆沙
哆啦A梦最中饼-最中皮+蓝色粉末
冰淇淋(8种)
抹茶白玉芭菲-冰淇淋粉+鲜奶油+抹茶粉
黑糖黄豆粉芭菲-冰淇淋粉+鲜奶油+黄豆粉
麻薯冰淇淋-冰淇淋粉+牛皮糖
毛豆冰淇淋-冰淇淋粉+毛豆+牛奶
红薯芭菲-冰淇淋粉+鲜奶油+红薯
焙茶冰淇淋-冰淇淋粉+焙茶粉
黑芝麻冰淇淋-冰淇淋粉+黑芝麻+牛奶
饼皮巧克力夹心冰淇淋-最中皮+巧克力+牛奶
刨冰(8种)
草莓刨冰-刨冰+炼乳+草莓
白熊刨冰-刨冰+炼乳+橘子
红豆刨冰-刨冰+炼乳+红豆沙
宇治抹茶红豆刨冰-刨冰+红豆沙+抹茶粉
黄豆粉刨冰-刨冰+牛皮糖+黄豆粉
冻橘子-刨冰+橘子
抹茶奶油刨冰-刨冰+奶油芝士+抹茶粉
葛粉棒冰-糯米粉+橘子
哆啦A梦的铜锣烧店物语特色
1.经典IP与创新玩法的完美结合
《哆啦A梦》作为一部家喻户晓的经典动漫,其主角哆啦A梦的形象深入人心。而这次,开罗游戏巧妙地将这一经典IP与模拟经营玩法相结合,让玩家在游戏中扮演哆啦A梦,经营一家铜锣烧店。这种跨界的创新玩法,既保留了原作的魅力,又为玩家带来了全新的游戏体验
2.打造独一无二的铜锣烧店
与传统的模拟经营游戏不同,《哆啦A梦的铜锣烧店物语》在玩法上进行了大胆的创新。玩家不仅可以自由设计店铺的装修风格,还能通过收集材料和制作配方来打造出各种口味的铜锣烧。这种个性化的玩法让每个玩家都能拥有属于自己的独特店铺,为顾客提供独一无二的味蕾体验
3.温馨治愈的游戏氛围
在游戏中,玩家将陪伴哆啦A梦一起经营铜锣烧店,迎接各种顾客的挑战。游戏画面温馨可爱,音效轻松愉悦,营造出一种治愈的氛围。无论是喜欢《哆啦A梦》的粉丝,还是喜欢模拟经营游戏的玩家,都能在这款游戏中找到乐趣
哆啦A梦的铜锣烧店物语评价
1.我的感觉是游戏节奏很快,会不停地出现新事件,导致有时候我经常忘记自己下一步要干什么。最惊喜的是它真的包含了藤子F不二雄老师所有作品里的角色,不仅是哆啦A梦。我小时候家长送给我一套哆啦A梦的剧场版漫画,比如大雄的猫狗时空传/铁人兵团/梦幻三剑客,在游戏里再见到这些外传里的名字真是令人会心一笑。作为粉丝我玩得很开心
2.这一作真的是我最喜欢的一作,开罗游戏我一般很少玩到二周目,一旦关闭了我就很久才会点进去玩,但这一做我真的玩不腻,甚至已经开到三周目了,满满的彩蛋,客人们也很可爱
3. 这部作品居然有剧情,而且结局竟然有些感人,看着哆啦A梦长大的我有点受不了这个。
∨ 展开














步步惊心网游
开心理发店
超级经理
深夜烧烤手机版
兔克创业记不用实名
开心农场偷菜种菜
步步惊心 游戏
王牌卡车司机
igun pro 2最新版本
我的世界黑夜传说
老爹的热炒店
当铺人生2汉化版
小小快递员
My PlayHome Hospital
亚萨宠物小镇
黑暗料理师最新版
奶茶店模拟器中文版
饥荒海难最新版